Structure organisationnelle
La sergente ou le sergent d’armes est également la directrice générale ou le directeur général du Service de protection. Les activités quotidiennes du SPAL sont gérées au sein du Service et de l’Assemblée législative de l’Ontario, sans aucune participation externe. Toutefois, le Service entretient des partenariats avec divers organismes externes afin d’assurer la prestation de services efficaces en temps opportun.
Le Service de protection est composé à la fois d’agentes et agents en uniforme et de personnel civil. Les agentes et agents de la paix et les agentes et agents de sécurité portent l’uniforme. Les rangs des agentes et agents de la paix varient d’agente ou agent de la paix à surintendante ou surintendant. Les rangs des agentes et agents de sécurité varient d’agente ou agent de sécurité à chef du Service de protection.
Le personnel civil comprend une superviseure ou un superviseur du Centre des communications opérationnelles, des opératrices et opérateurs des systèmes de communications, analyste des politiques, ainsi que d’autres membres du personnel administratif.
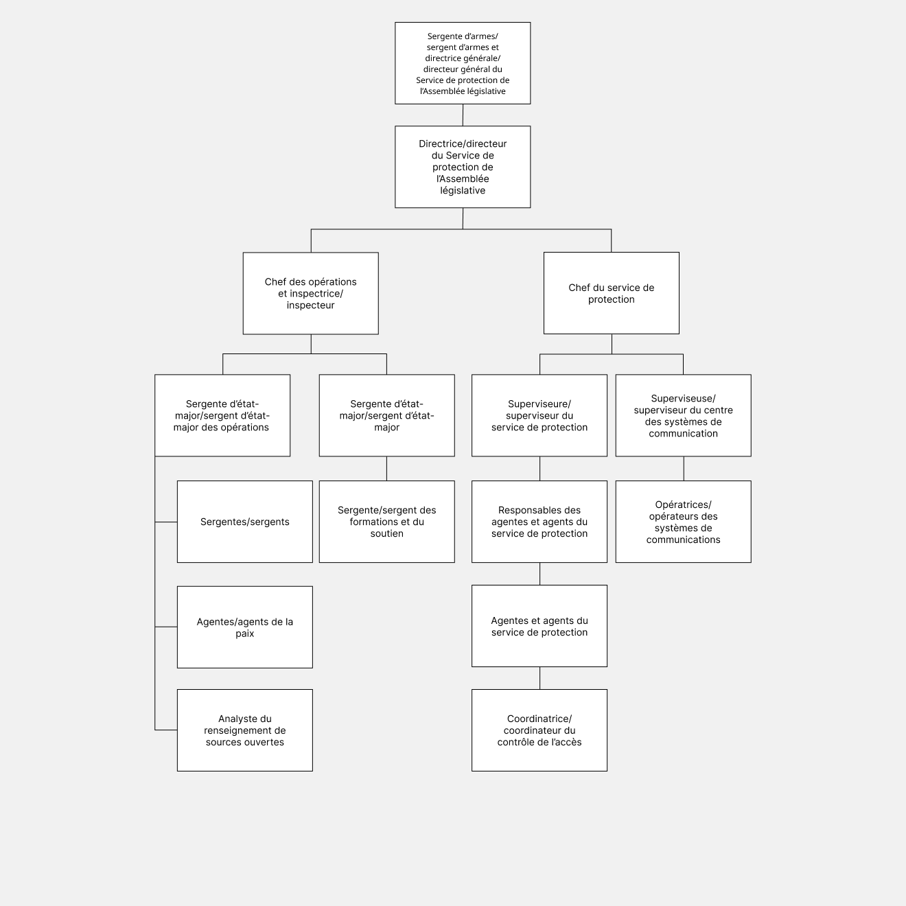
Voici une version écrite détaillée de l’organigramme du Service de protection de l’Assemblée législative.
1. Sergente d’armes/sergent d’armes et directrice générale/directeur général du Service de protection de l’Assemblée législative
1.1 Directrice/directeur du Service de protection de l’Assemblée législative
1.1.1 Chef des opérations et inspectrice/inspecteur
1.1.1.1 Sergente d’état-major/sergent d’état-major des opérations
1.1.1.1.1 Sergentes/sergents
1.1.1.1.1 Agentes/agents de la paix
1.1.1.1.1 Analyste du renseignement de sources ouvertes
1.1.1.1 Sergente d’état-major/sergent d’état-major
1.1.1.1.1 Sergente/sergent des formations et du soutien
1.1.2 Chef du service de protection
1.1.2.1 Superviseure/superviseur du service de protection
1.1.2.1.1 Responsables des agentes et agents du service de protection
1.1.2.1.1.1 Agentes et agents du service de protection
1.1.2.1.1.1.1 Coordinatrice/coordinateur du contrôle de l’accès
1.1.2.2 Superviseuse/superviseur du centre des systèmes de communication
1.1.2.2.1 Opératrices/ opérateurs des systèmes de communications
